中文简体
中文繁体
首页
品牌资讯
历史与传承
公司发展史
出海大事记
七大核心资源
品牌产品
国窖1573
泸州老窖
国际版白酒
限量发售
免税专享
产品品鉴
白酒品鉴
创新品饮
全球招商
全球市场分布
招商人员信息
在线留言
关于我们
企业介绍
使命与愿景
联系我们
公告
线上商城
返回列表
首页
-
关于我们
-
公告
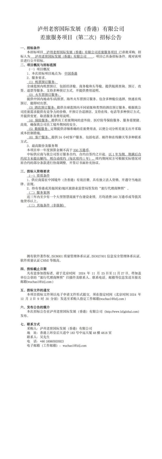
差旅服务项目(第二次)招标公告
发布时间:2024-05-25
招标内容如下:
下一篇:
流标公告-泸州老窖国际发展(香港)有限公司差旅服务项目